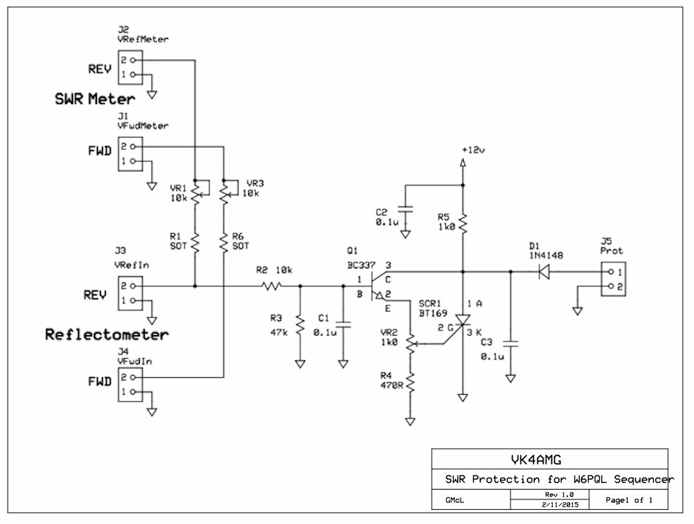
This add-on may provide SWR and over-drive protection for SSPAs using the W6PQL sequencer
A modification to the W6PQL sequencer involves adding a 1k resistor and connection point.

The add-on is a SCR triggered by high SWR and/or high drive. Under fault conditions, the voltage driven by the PTT is grounded by the SCR. The shut-down (key-up) sequence is then executed.
The SCR holds the sequencer in teh key-up state until the SCR is reset by removal of the supply voltage. A press button switch may be added across the SCR to reset the circuit from the front panel if required.


A second SCR add-on may be added for an over-drive input or another resistor 10k added from the overdrive input to the base of Q1. VR2 is then set for a common threshold and the drive detector and SWR reflectometer voltage adjusted external to the add-on.
See reflectometers and RF detectors for more information on the sensors.
For more information on sequencing and protection, see https://vk4amg.blog/6m-half-larcan-250w-cbrs/ and https://vk4amg.blog/sspa-controller-sequencer/